点击右上角微信好友

朋友圈

请使用浏览器分享功能进行分享

正在阅读:各地公开征集违法违规使用医保基金线索 最高奖励20万元
首页> 法治频道> 法治要闻 > 正文

各地公开征集违法违规使用医保基金线索 最高奖励20万元

来源:中国新闻网2026-04-13 11:04

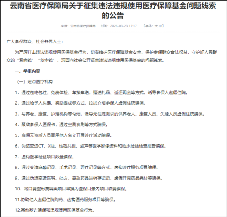
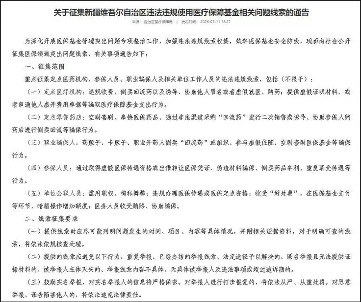
  中新网4月13日电 据国家医保局微信公众号消息,近日,为深化医保基金管理突出问题整治,充分调动广大人民群众参与医保基金监管的积极性、主动性,全国各地医保部门陆续发布公告,面向全社会公开征集违法违规使用医保基金问题线索,接受群众举报监督,举报线索经查证属实,将按规定给予奖励,最高奖励20万元。

  欢迎广大人民群众、社会各界积极参与医保基金使用管理监督,如实反映涉嫌欺诈骗保和违法违规使用医保基金问题线索,共筑医保基金安全防线,守护好群众自己的“看病钱”“救命钱”。

新疆维吾尔自治区医疗保障局关于征集问题线索的通告

云南省医疗保障局关于征集问题线索的公告

陕西省医疗保障局关于征集线索的通知

[ 责编:刁慈 ]
阅读剩余全文(

相关阅读

您此时的心情

光明云投
新闻表情排行 /
  • 开心
     
    0
  • 难过
     
    0
  • 点赞
     
    0
  • 飘过
     
    0

视觉焦点

  • 深圳首条人形机器人中试产线投运

  • 第二届青海省锅庄舞邀请赛决赛举行

独家策划

推荐阅读
我国启动“人工智能+教育”行动计划,人工智能将纳入教师资格考试和认证内容。
2026-04-13 10:04
近日,上海“无废指数”再攀新高——2025年度上海市“无废指数”达86.96,比2024年度上升1.23。
2026-04-13 10:01
前正值春耕春管关键时节,各地电力部门加大保电力度,将优质供电服务延伸至田间地头,让“满格”电力涌动在春耕生产一线。
2026-04-13 10:00
近日,国务院办公厅印发《关于加快建设分级诊疗体系的若干措施》,为新时代深化医药卫生体制改革、推进健康中国建设提供了清晰的实践路径。
2026-04-13 09:59
国际首个侵入式脑机接口医疗器械正式进入临床应用阶段,由清华大学生物医学工程学院洪波教授团队全程自主研发。
2026-04-13 09:56
我们并不缺成果、人才与产业雄心,真正要补上的,是那批能将成果带过“最后一公里”的人
2026-04-10 14:38
春风送暖,踏青正当时,但接连不断的喷嚏、鼻痒、眼痒等过敏症状,却让不少人的春日心情打了折扣。
2026-04-10 10:30
“四月不减肥,五月徒伤悲。”春暖花开,网上晒运动、轻食的人多了起来。不少人把减重当作迎接春天的第一件事,尤其对很多女性而言,拥有理想身材的第一步就是减重。
2026-04-10 10:28
9日,国家卫生健康委、中央社会工作部、中央政法委等25部门联合印发《健全社会心理服务体系和危机干预机制实施方案》,部署5方面18项主要任务,明确到2030年基本健全覆盖全人群、全生命周期的社会心理服务体系和危机干预机制。
2026-04-10 09:56
新华社北京4月9日电第十四届全国人民代表大会第四次会议通过了《中华人民共和国生态环境法典》,法典单行本已由人民出版社出版,即日起在全国新华书店发行。
2026-04-10 09:56
就说春耕:老把式一手扶犁,一手扬鞭,汗水顺着脊背往下淌……  再看今朝:铁牛代替了水牛,无人机施肥撒药,手机指挥收割浇水,早已不再是新闻。相信随着越来越多的新技术、新方法走进田野,干农业会越来越安逸,农业这碗饭会越来越有嚼头。
2026-04-10 09:56
人工智能时代,我们如何更好就业创业?如何推动人工智能与就业创业深度融合?第四期光明智库民生论坛,我们邀请专家共同探讨人工智能时代的就业创业这一新课题。
2026-04-09 10:28
2026年的智能驾驶行业,正经历一场意味深长的路线分化。
2026-04-09 10:24
在贵州,无人机的身影成为山地农业的新风景,展现出通用航空业赋能山地农业高质量发展的广阔前景。
2026-04-09 10:12
碳排放看不见、摸不着,却关乎每一场国际气候谈判、每一笔碳关税账单。
2026-04-09 10:09
人工智能在延伸人类能力的同时,也深刻改变着就业创业形态和劳动力市场结构。我们既拥抱着技术进步带来的无限可能,也要理性审视挑战、主动适应变革。
2026-04-09 10:08
构建“科研—科普—科创”融合闭环,让科普全程嵌入新质生产力培育链条,方能破解成果转化低效、创新协同不足等突出问题。
2026-04-09 10:02
从实验室到田间地头,辽宁省农科院为科研院所、高校、种业企业等单位提供种质资源共享服务,打通种质资源转化的“最后一公里”,让良种真正走进千家万户。
2026-04-09 09:50
北京大学先进制造与机器人学院刘珂课题组与杨林课题组合作,从折纸艺术中获得灵感,成功实现了无需外部输入的电子器件智能温度控制,相关指标刷新世界纪录。
2026-04-09 09:47
最近,中国海洋大学教授、青岛海洋生物医药研究院首席科学家于广利远赴智利,只为一株南极褐藻。2014年,青岛海洋生物医药研究院正式运行,BG136成为其孵化的第一个海洋新药项目。
2026-04-08 09:51
加载更多