点击右上角
微信好友
朋友圈

请使用浏览器分享功能进行分享

11月19日,厦门国际商事法庭在金砖创新中心开展巡回审判,当庭公开宣判首例与国内破产程序衔接的承认金砖国家仲裁裁决案件。该案主审法官陈远治当场宣读并现场送达民事裁定书,就承认仲裁裁决与破产管理程序衔接等法律问题进行规则释明。双方当事人在金砖创新中心、厦门国际商事法庭共同见证下签署债权确认意见书。
本次巡回审判将公开宣判与普法相结合。公开宣判之后,本案审判长向参加旁听的出海企业代表等,介绍了本案所运用的“全链条国际商贸争端解决模式”。该工作机制与金砖创新基地、自贸区等功能区协同,促进国际仲裁裁决的跨境流通和顺利执行,积极修复供应链交易。该案是厦门国际商事法庭今年第三次在申请承认国际仲裁裁决案件中运用此项机制,该机制入选了最高法院近期召开新闻发布会发布的“一带一路”建设典型案例。
案情简介
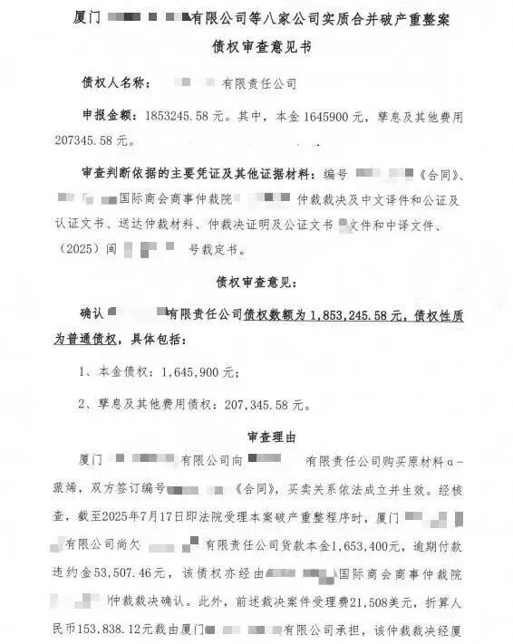
金砖国家S公司与厦门某公司签订了国际货物买卖合同,S公司依约供货后厦门某公司拖欠货款。S公司依据合同中约定的仲裁条款,向该国国际商事仲裁院申请仲裁。
该国国际商事仲裁院于2025年3月裁决厦门某公司支付S公司货款、违约金和案件受理费等近200万元。S公司向厦门中院申请承认和执行该外国仲裁裁决,但厦门某公司及其母公司等8家关联企业于2025年7月被厦门中院另案裁定进入破产重整程序。
法院
裁定
厦门中院认为,中国和该金砖国家均为《承认及执行外国仲裁裁决公约》(《纽约公约》)成员国,本院作为厦门某公司住所地的中级人民法院,依法对本案具有管辖权,本案应适用《纽约公约》的相关规定判断是否予以承认和执行。
关于各方争议的外国仲裁裁决在破产程序先行审查及权利申报问题,域外债权确认关系到其他破产债权人利益,为避免域外债权直接进入破产程序后的效力分歧,应由人民法院先行审查。依据《中华人民共和国企业破产法》及相关解释规定,处于破产重整程序的厦门某公司已无法就其债务进行个别清偿及强制执行,S公司可单独就外国仲裁裁决申请承认,并在承认后依据中华人民共和国破产法律相关规定,向破产管理人申报债权并行使债权人相关权益。
经听证审查、合议庭评议,厦门中院裁定本案仲裁裁决不具有《纽约公约》第五条所规定的可以拒绝承认和执行之情形,也不违反我国加入该公约时作出的保留性声明条款,故对该仲裁裁决裁定予以承认。


典型意义

善意解释国际条约、恪守国际公约义务,是中国法院一贯坚持的司法立场。根据《破产法司法解释(三)》第七条的规定,已经生效法律文书确定的债权,管理人应当予以确认,但外国法律文书确认的债权如何进行破产申报,需要明确诉讼规则。该案确立了破产程序中域外法律文书效力前置承认的审查原则,不仅能够避免涉外法律文书直接进入破产程序的债权效力分歧,更重要的是,能够确保《纽约公约》的正确适用,维护国家司法主权和公共利益。本案裁判理由区分了对外国仲裁裁决的“承认”和“执行”问题,通过单独承认的方式,使外国仲裁裁决自然融入我国破产债权确认体系,为人民法院如何兼顾国际条约义务与国内程序规范提供了可操作范式和样本。
法官说法
厦门国际商事法庭积极恪守国际公约义务,在《纽约公约》框架下,依法平等保护和促进中外当事人依照国际经贸规则和商业契约进行的自由贸易。本案国内债务人虽然已进入破产重整程序,但仍在正常经营中,案涉债务仍有清偿的可能,厦门国际商事法庭先行“承认”赋予外国债权人申报破产债权的权利后,亦会进一步引导其参与后续重整工作,有效完善外国仲裁承认与我国破产程序一体化衔接机制。
专家点评

中国国际经济法学会秘书长房东
厦门国际商事法庭根据当事人的诉求及厦门某公司已经进入破产程序的实际情况,区分了“承认”和“执行”,既履行了中国作为《纽约公约》缔约国的国际义务,保障外国仲裁裁决的效力,也严格遵守了我国《企业破产法》关于程序中止和债权公平清偿的核心原则,实现了国际条约与国内法的和谐适用,体现了中国法院对国际仲裁制度的尊重与理性适用,展示了我国在全球商事争端治理体系中的开放与制度自信,标志着我国在跨境商事合作领域的又一实践进步。

金砖创新中心负责人杨东阳
厦门国际商事法庭在依法承认域外仲裁裁决之外,督促厦门公司破产管理人现场出具债权确认意见书,充分反映了我国司法对金砖国家当事人与国内当事人利益的平等保护,增强了金砖国家对厦门乃至中国营商环境的稳定预期和信用保障,进一步维护了金砖国家、“一带一路”国家之间的良好经贸秩序。
